饲料原料
发布时间:2026年2月25日
发布国家:芬兰
预警类型:后续信息通报
预警内容:芬兰通报本国自检发现羊源性饲料存在沙门氏菌
来源:RASFF Window
发布时间:2026年2月25日
发布国家:芬兰
预警类型:后续信息通报
预警内容:芬兰通报本国企业自检发现,一批拟作饲料原料的羽毛粉中检出沙门氏菌
来源:RASFF Window
发布时间:2026年2月24日
发布国家:瑞典
预警类型:后续信息通报
预警内容:瑞典通报本国企业自检发现一批棕榈酸油中非二噁英类多氯联苯超标
来源:RASFF Window
发布时间:2026年2月23日
发布国家:比利时
预警类型:边境拒绝通报
预警内容:一批来自英国的未上市加工动物蛋白(禽肉粉)检出沙门氏菌
来源:RASFF Window
宠物食品
发布时间:2026年2月25日
发布国家:荷兰
预警类型:边境拒绝通报
预警内容:荷兰检出一批来自中国未上市的狗零食标签和健康证书存在未声明禽类DNA。
来源:RASFF Window
预警信息解读
01 NDL-PCBs(非二噁英类多氯联苯)
NDL-PCBs(非二噁英类多氯联苯),通常对应∑6 PCB(28、52、101、138、153、180)
化学类别:
NDL-PCBs属于持久性有机污染物(POPs)
毒性要点:
1、持久性与生物累积性:NDL-PCBs在环境中难以自然降解。由于其高度脂溶性,在动物脂肪组织、肝脏等组织中易蓄积,半衰期可达数年。即使饲料中的含量看似处于微克级(µg/kg),但通过长期持续喂养,动物体内的浓度会因“富集效应”呈几何倍数增长,导致最终产出的肉、蛋、奶中污染物超标。
2、长期低剂量暴露风险:NDL-PCBs的健康风险主要来源于长期、低剂量、反复摄入,而非急性中毒。即使单次摄入量较低,持续膳食暴露仍可能导致体内负荷升高。
3、神经发育毒性:长期摄入对发育中的中枢神经系统具有显著负面影响,对幼龄动物尤为敏感。
4、内分泌干扰作用:NDL-PCBs可干扰甲状腺激素稳态和其他激素系统,可能导致种畜产蛋率下降、胚胎发育异常或幼畜生长迟缓。
5、免疫毒性:饲料动物长期摄入NDL-PCBs,可能出现免疫功能抑制,包括疫苗应答降低和感染易感性增加。
法规:
欧盟:
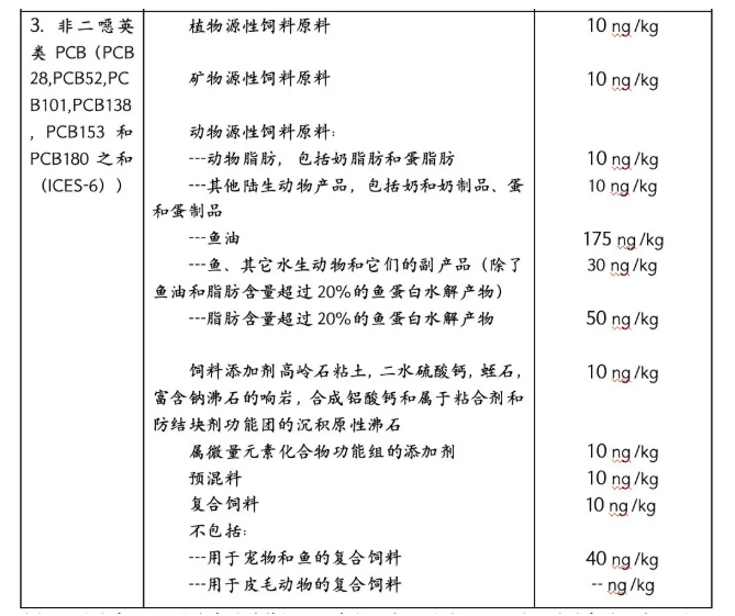
欧盟限值如下表(来源2002/32/EC):

棕榈酸油是由棕榈果经压榨、精炼过程中产生的副产油脂,属于植物源性饲料原料,其限量为10µg/kg。
友情提示:
上述风险项目CTI华测检测均具备测试能力,如有需要欢迎垂询。
动物营养与健康服务
为饲料、宠物食品及用品相关企业提供一站式全方位服务
CTI华测检测目前拥有两个动物营养与健康实验室,配备先进的仪器设施,具有CMA、CNAS和CATL资质,检测范围广,基本覆盖饲料和宠物食品领域所有检测需求。团队成员在检测、认证、审核等领域积累了丰富的经验,包括世界五百强企业实验室工作经验。我们的实验室负责人和部门主管在各自的理化、色谱、微生物学等领域平均超过20年的经验。













































粤公网安备 44030602000441号